
科通知[2020]001
各二级教学科研机构、项目申请人(项目负责人):
近日,国家自然科学基金委员会发布了“关于2020年度国家自然科学基金项目申请与结题等有关事项的通告”(简称“通告”,原文链接:http://www.nsfc.gov.cn/publish/portal0/tab434/info77091.htm),对2020年度项目申请、2019年应结题项目《结题/成果报告》和在研项目《进展报告》的提交工作做了详细要求,依据“通告”要求,结合我校实际,各阶段工作安排具体如下:
一、2020年项目申请
(一)国家政策变化要点和注意事项
1.更加强调申请书“质量”而非“数量”
2.新的限项政策:由“高级职称限3项”改为“不论职称,都限2项”。
3.进一步推广无纸化申请试点:在“重点、优青、青年”基础上将“面上项目”纳入试点。
4.面上项目全部试点分类评审
5.学科代码调整:工材和信息学部不再设置三级申请代码,适度拓展二级申请代码。另有部分科学部的申请代码少量调整。
6.新杰青项目经费试点“包干制”:不要求做预算,各科目不设比例限制,但需承诺所有经费均用于研究直接相关经费支出。
(备注:具体以基金委即将正式发布的《2020年度国家自然科学基金项目指南》为准)
(二)学校科研管理优化
精简会风,强化“校-院”两级管理,下放项目组织和管理权限。
1.科发院加强对二级教学科研机构的培训和辅导
2.二级教学科研机构依据各自时间分别召开“项目申请书辅导会”:充分考虑各学科特点和项目申请的个性化要求,提高申请书质量
(三)学校具体安排和要求
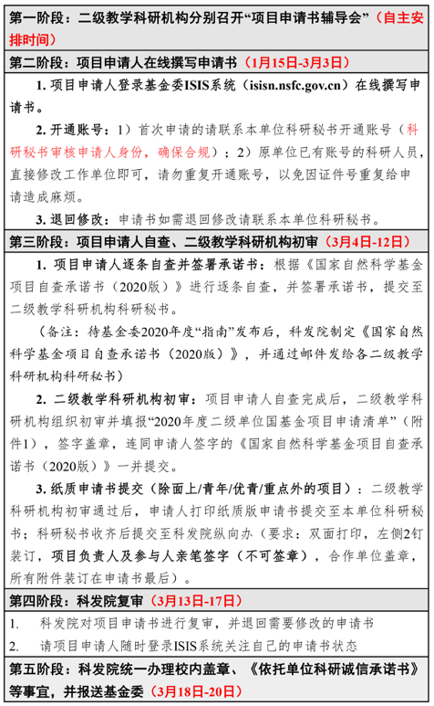
基金委2020年度项目申请集中接收工作自3月1日-20日16时(周末及法定节假日不办公),学校具体安排如下:

温馨提示:
1.项目申请人为第一责任人,请务必仔细阅读“通告”要求,以及2020年度项目指南要求(预计1月底发布),高质量完成项目申请书及相关附件,避免因形式审查不通过失去参与后续评审资格。
2.所有项目(含无纸化试点)均需学校统一报送《依托单位科研诚信承诺书》和申请项目清单(加盖公章、法定代表人亲笔签字)。项目申请人务必严格遵守我校整体时间安排,晚于我校时间节点提交的申请书,其形式审查质量及项目提交无法保障。
3.参与外单位项目:1)我校为合作单位的,申请人请先下载并填写《国家、北京市自然科学金项目申请我校为合作单位登记表》(科研系统→常用下载)发送电子版至lin@bjut.edu.cn;2)然后在“信息门户—网上办事大厅—科研服务”中选择“在财政科研项目盖章申请”,采用网上办事方式申请加盖校章;3)如我校参与人全部为学生,还需提供导师签字的知情同意书;4)参与无纸化申请项目(面上/青年/重点/优青)需加盖我校公章的,请于集中受理期(3月20日)后办理。
4.版文号问题提示:1)申请书每退回修改一次将会生成新的版本号,故每次退回修改后需重新打印整本申请书(不含签字盖章页和承诺页);2)签字盖章页及承诺页(最后两页)不含版本号,签字盖章页所涉及信息(如项目名称、项目类型、参与人员等)确定后,请申请人单独打印签字盖章页及承诺页,并尽早安排签字及合作单位盖章事宜。(备注:基金委不接收个人报送和非依托单位报送材料,请严格按照我校整体时间节点和工作安排提交,以免延误)
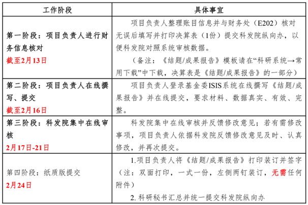
二、2019年项目结题工作

温馨提示:
1.决算表填报:
1)各科目“累计支出数”须填报截至2019年12月31日的支出数;各科目“预算调整数”须填报经学校批准后的预算调整数,否则不予认可。
2)各项支出均须在“决算说明书”中说明,务必简要概括经费执行情况(“简单或重复罗列《决算表》各科目支出数和结余数”不符合要求,将被退回)。其中单项固定资产超10万元的设备名称及使用情况、经费预算调整情况及调整原因、细节须重点说明。
2.经费执行率低于70%的项目:撰写《关于国家自然科学基金项目结题时经费执行率不足70%的说明》(附件2),详细写明执行率低的原因,报送至本单位科研秘书,科研秘书在3月30日-31日统一提交至科发院纵向办。
3.密码找回:由项目负责人通过基金委ISIS系统“忘记密码”功能自行找回。
4.退回修改:请联系本单位科研秘书。
三、2019年在研项目《进展报告》提交工作
时间安排:
在研项目负责人登录基金委ISIS系统在线撰写《进展报告》。最迟于1月10日前在线提交。
温馨提示:
1.项目负责人请及时了解自己的经费支出情况,合理、合法、合规使用科研经费,保证经费支出率在结题前最少达70%,以免影响依托单位信用;
2.如需预算调整,请及时办理相关手续,并在进展报告“三、其他需要说明情况”栏目中如实报告。(预算调整流程参见“科发院内网-办事流程”)
请二级教学科研机构、项目申请人(项目负责人)严格按照学校时间节点安排好各阶段工作,有问题请及时沟通联系。
科发院纵向办地址:知新园416
联系人:马琳,67391476,lin@bjut.edu.cn。
科发院纵向办
2020年1月2日
附件1-2020年度国基金项目学院申请清单.xlsx